Organizační struktura
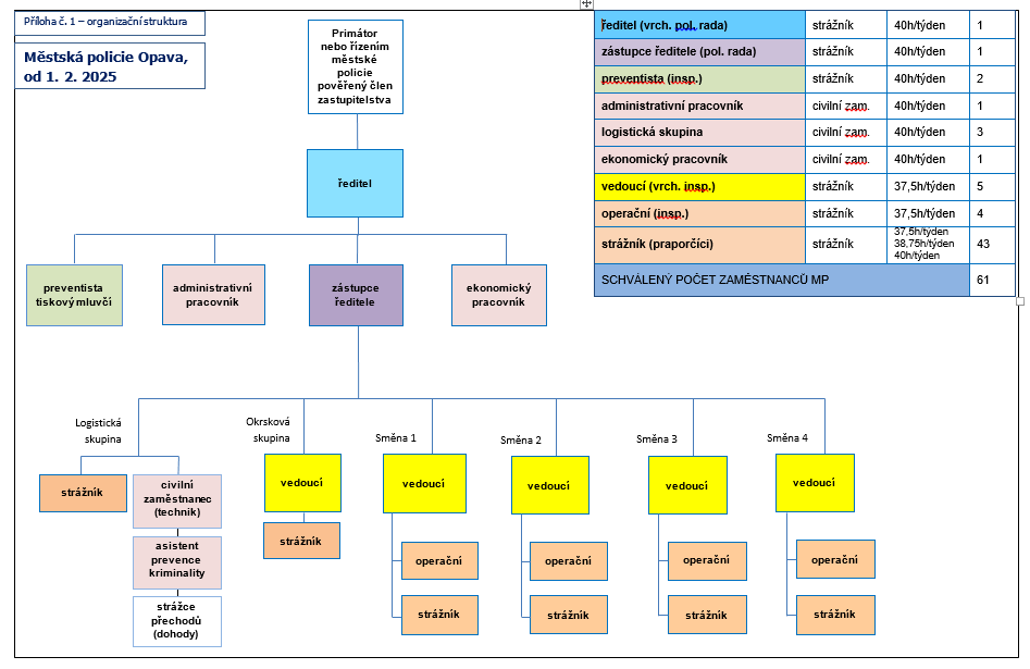
Organizační struktura Městské policie Opava platná od 1.2.2025.

Ke stažení
-
priloha-c-1-organizacni-struktura-mpol.pdf
[43,29 kB]
Organizační struktura Městské policie Opava platná od 1.2.2025.

priloha-c-1-organizacni-struktura-mpol.pdf
[43,29 kB]